Cotecna Documents
Back
Cotecna Documents
Name
Certification process
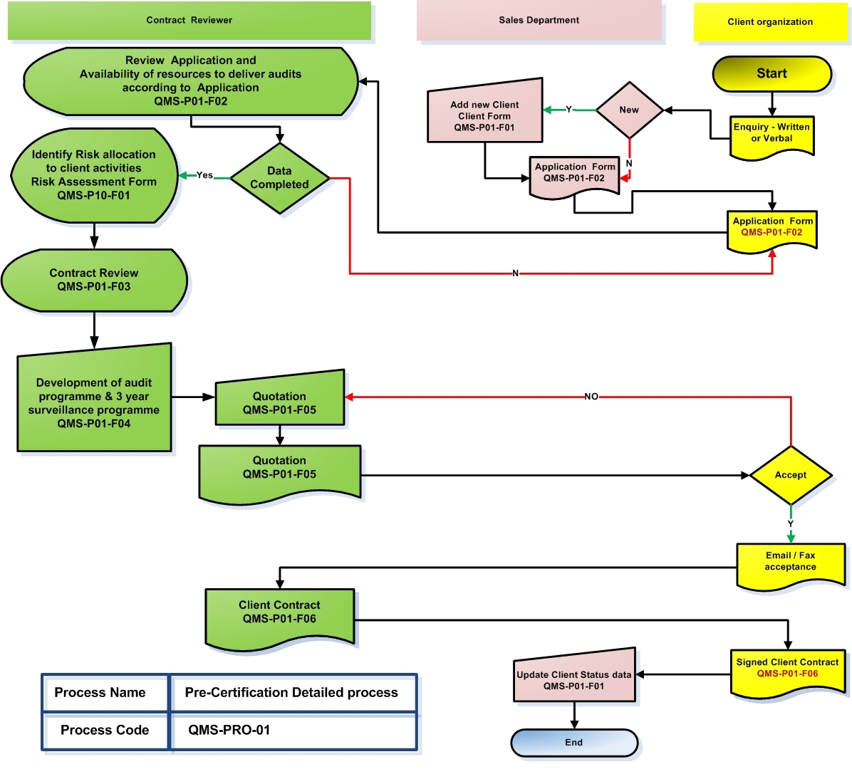
Pre-certification Process
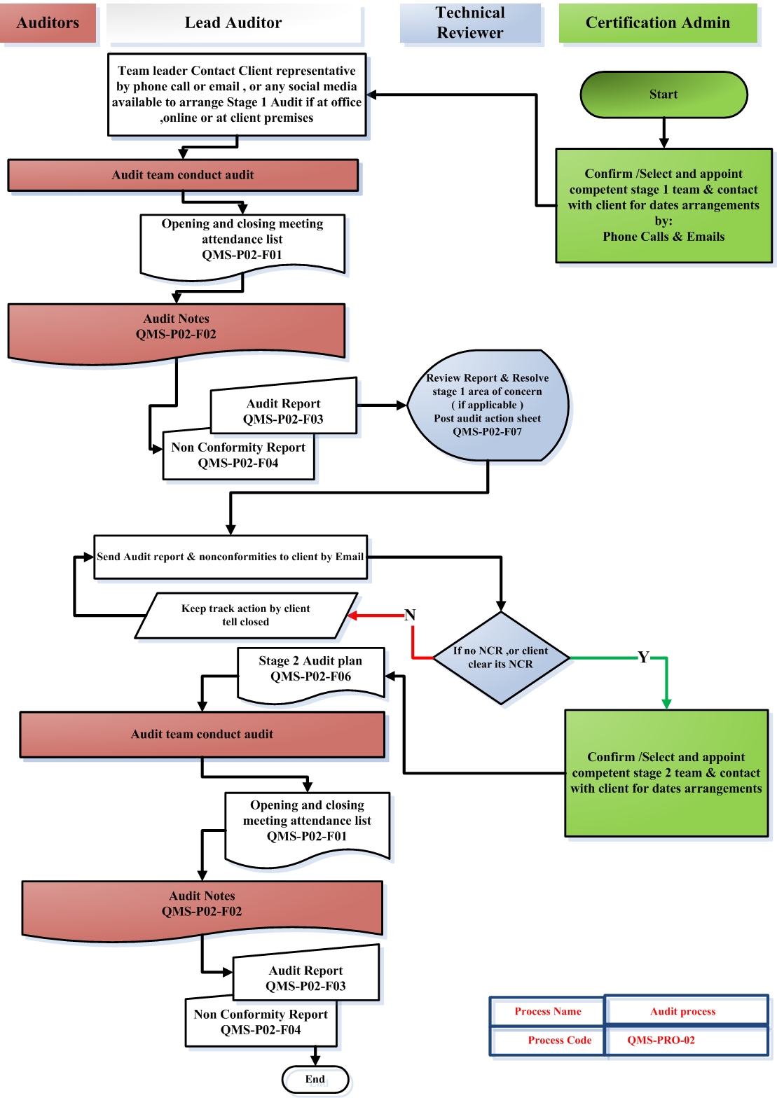
Audit Process
Post Audit Process
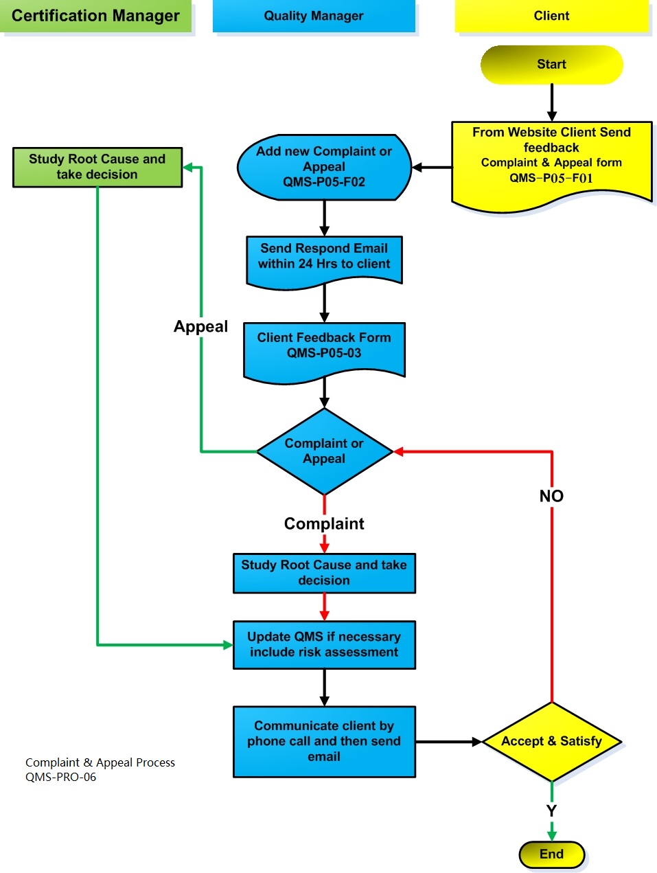
Complaint and Appeal Process
Use of logo Policy
Imperiality Policy